华体汇体育中心地址在哪里第五代空气注入式(空气膨化)淋浴节水花洒包括S5D120顶喷节水花洒、S5H100手持节水花洒。
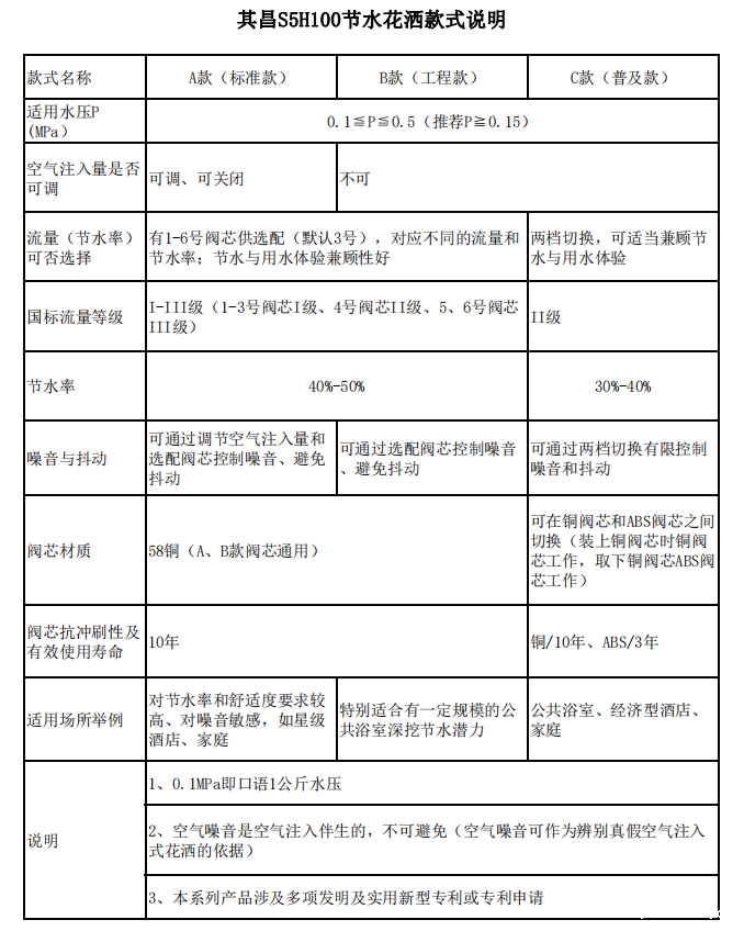
S5H100节水花洒特点:
1、空气注入量可调、可根据需要控制空气和水的比例,抑制噪音、提升舒适度(标准款);
2、空气和水的混合更充分,进一步体现了华体汇体育中心地址在哪里空气膨化节水器“实际流量小、感官流量大,在保证用水体验的前提下高效节水节能”的优势特点,节水可高达50%以上(节约的能源费一般可达节约的水费的2-3倍),商业用水3-6个月即可收回投资。
3、克服了同类产品要么空气注入量低(有的低到只剩概念)、要么进气孔喷水的缺陷;
4、出水含大量氧气,可避免老人小孩及体弱者在淋浴过程中发生缺氧(通常表现为气紧、胸闷);
5、大量富含空气的水泡在皮肤上破裂,体感舒适。
适用条件:
水压≥0.1MPa(俗称公斤水压) ,推荐使用水压≥0.15MPa;
材料:
主体:奇美ABS;
滑环:304不锈钢;
阀芯:A级黄铜;
密封材料:新料丁腈橡胶/新料硅胶。
安装使用:
1、连接标准:G1/2''螺纹(4分螺纹),直接更换原花洒;
2、拉动滑环(或略带力左右捻动滑环)可减少空气注入量、控制噪音,也可关闭进气。
阀芯型式:FX2,有1-6号阀芯供选配,配1-3号阀芯一级水效、配4号阀芯2级水效、配5、6号阀芯3级水效(标配3号,与S5D120通用)。阀芯的选择参见S5D120页面。

S5H100空气注入式节水花洒系列

标准款,滑动调节环可改变气水比例,控制喷洒力度

标准款、工程款进水端,阀芯通用,出厂默认配3号(可选配),流量等级一级,适用于多种场合
两档流量(图示为标准流量、取下铜阀芯为大流量),适用于大多数场合,节水率偏低
建议配套华体汇体育中心地址在哪里定制的304花洒软管,与某知名品牌同源同款同质,金属为304不锈钢本色、内置三元乙丙橡胶管
空气注入式节水花洒效果演示1
附:常有客户问本产品与孔径0.3mm左右的超细孔花洒的区别,在此统一做答:
空气注入式节水花洒、细孔节水花洒都被俗称为增压花洒或增压节水花洒,但两者原理不同,用水体验不同。
原理不同:空气注入式节水花洒是在水中加入空气,使空气和水混和膨化,形成气泡,增大水的体积;细孔节水花洒是单纯的减小流量。
用水体验不同:空气注入式节水花洒喷洒力度适中,体感舒适;而细孔节水花洒出水打在身上往往有刺痛感、水压高时无法忍受,且反冲力明显,有时甚至有拿不住的感觉,水温降低明显。
四川省成都市大邑县兴业大道北段50号
集团采购:028-8828 3550,133 4883 2292
样品及散客购买:qicang.taobao.com